
【今日看点】
● 苹果终结十年造车梦,转战AI领域展现新野心
● 探索国资委如何单独考核中央车企以促进高质量发展
● 奔驰宝马合资超充网络落地北京,千站计划引领新能源潮流
● 江淮华为新工厂,年产20万纯电动车预备发力
● FF状告丁磊及华人运通,商业秘密侵权战火一触即发
● 高合汽车强势驳斥FF抄袭诉讼指控
● 宝马新动力:54座超级充电站开放,服务升级在路上
● 探秘江苏智慧充换电站 如何缩短充电时间50%?
● 抢重庆汽车购置补贴,最高3000元等你拿!
● 全新斯巴鲁WRX国内预订开启,仅200台抢先看
● 新款现代IONIQ 5亮相,设计升级搭载大容量电池
● 极狐阿尔法S5官图亮相,揭秘纯电动中大型新车风采
● Karma Gyesera首款纯电车型官图曝光,限量2000台,预约火热进行中
● 保时捷Taycan高性能版震撼预告,纽北圈速新纪录待揭晓
● 五菱缤果Plus来袭,续航突破510km,3月6日见分晓
● 标致408新款搭载1.5T发动机,3月18日震撼上市
● 别克GL8插混版预告曝光,陆尊风格升级引期待
● 阿尔卑斯DOM谍照流出,新能源SUV即将震撼登场
● 路虎星脉电动版谍照曝光 或将挑战电动Macan
● 探秘起亚全新皮卡Tasman 强悍牵引力与多驱动选择
【行业风向】
苹果终结十年造车梦,转战AI领域展现新野心

苹果公司宣布终止十年的“造车运动”,取消了名为“Titan”的整车制造项目,决定转向人工智能项目。业界对此决定反应不一,有认为专注AI是正确战略选择的,也有表示惊讶。此外,苹果造车的挑战包括战略摇摆、技术与美感融合的困难、利润与成本的矛盾,以及汽车销售渠道的成本考量。苹果决定放弃造车,更专注于AI领域,这可能是对其强项的坚持。
探索国资委如何单独考核中央车企以促进高质量发展

国资委党委书记张玉卓在十四届全国人大二次会议上表示,中央企业将聚焦高质量发展,去年实现销售收入40万亿等成绩。今年前两月,汽车销售量增长15%。政策调整将专门考核一汽、东风、长安三家中央汽车企业的新能源汽车业务,以促进技术进步和市场占有率。同时,将加强中央企业在关键行业和领域的功能提升。
奔驰宝马合资超充网络落地北京,千站计划引领新能源潮流

梅赛德斯-奔驰与宝马合资成立的北京逸安启新能源科技有限公司在北京朝阳区正式成立,旨在中国市场运营超级充电网络。该合资公司计划到2026年底在国内建设至少1000座超级充电站和约7000根充电桩,首批充电站预计2024年在中国新能源汽车重点城市投入运营。合资公司的充电服务将包括即插即充、线上预约等数字化体验,并向公众开放。
江淮华为新工厂,年产20万纯电动车预备发力

江淮汽车计划投资39.805亿元建设年产20万辆中高端智能纯电动乘用车工厂。该项目包括新能源专属的DE平台和华为赋能的豪华X6平台,预计5年销量超50万辆。DE平台满足国内市场需求,而X6平台主打高端市场,计划年产能3.5万辆。双方已签订合作协议,全面合作包括产品开发、生产、销售和服务,以打造豪华智能网联电动汽车。
FF状告丁磊及华人运通,商业秘密侵权战火一触即发

Faraday Future及其中国子公司指控其前高管丁磊及其创办的华人运通公司侵犯商业秘密和不正当竞争,已向深圳中级人民法院提起诉讼。FF要求赔偿损失并停止华人运通相关侵权行为。丁磊曾是乐视汽车联合创始人,后创立华人运通,并推出与FF 91外观相似的高合HiPhi X车型。高合目前面临资金紧张,但仍得到车主群体的支持。
高合汽车强势驳斥FF抄袭诉讼指控

高合汽车针对FF公司提起的侵犯商业秘密和不正当竞争诉讼发布官方声明,否认了所有抄袭和侵权指控。声明中指出,高合X/Z/Y系列车型均为自主或与合作伙伴共同开发,拥有自主知识产权。高合HiPhi X已获得中国专利奖外观设计金奖。公司表示,自成立6年来从未收到FF诉讼,将通过法律手段保护自身和创始人的权利。
【出行动态】
宝马新动力:54座超级充电站开放,服务升级在路上

宝马已建成54座超级充电站,覆盖国内17个城市,并向所有品牌电动车开放。截至2024年1月,632家宝马经销商配备充电设施,全国公共充电网络接入超60万个充电桩。2023年8月推出的充电站支持最高600千瓦功率,宝马车主可享数字化充电服务。宝马还将推出新款直流智能充电墙盒,目前电动车型i3和iX3官方指导价分别为35.39-41.39万元和40.50-44.50万元,i5已于1月上市,售价43.99-63.99万元。新一代iX3和i3预计2025年后国内发布。
探秘江苏智慧充换电站 如何缩短充电时间50%?

我国首个电动车智慧充换电站在江苏落成,涵盖苏州、无锡、常州三城,计划新建21座充换电站和近300个充电桩。该示范区通过软硬件升级,实现车、站、网高效交互,提升充电效率,通过智能算法为车主推送最优充电方案。这将使车主月均充电排队时间减少约50%,为新能源车主带来更便捷的充电服务。预计到2025年,新能源汽车保有量将接近3500万辆。
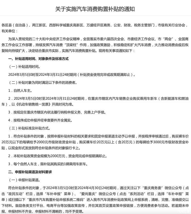
抢重庆汽车购置补贴,最高3000元等你拿!

重庆市商务委宣布,自2024年3月5日至3月31日,消费者购买新车将享受最高3000元的购置补贴。补贴对象为在重庆购买新乘用车的自然人车主,每人限补一辆车。补贴资金总额为2000万元,发放至消费者银行卡。此外,配套政策包括低首付、长期低利率分期购车服务,以及鼓励地方政府和汽车生产商提供额外优惠。
【产品资讯】
全新斯巴鲁WRX国内预订开启,仅200台抢先看

全新一代斯巴鲁WRX在国内正式开启限量200台的预订。新车装备了2.4T水平对置四缸发动机和全时四驱系统,提供6速手动变速箱,无需GPF也能全国上牌。外观延续家族风格,内饰搭载11.6英寸大屏及多项驾驶辅助功能。提供三种车身颜色,并采用宽体套件及四出排气设计,注重运动感。
新款现代IONIQ 5亮相,设计升级搭载大容量电池

新款现代IONIQ 5官方宣布,内外设计经过调整,新增大容量电池组,续航里程有所提升。外观上,新车配备了新样式前保险杠、轮圈、流媒体外后视镜及后雨刷。N Line版本增添运动元素。内饰方面,三辐式多功能方向盘、横向排列触控空调按键及无线充电面板是亮点。新车加强了智能化配置和安全性能,提供OTA系统升级。新车将于3月起在韩国交付,年内进入全球市场。
极狐阿尔法S5官图亮相,揭秘纯电动中大型新车风采

极狐官方发布了纯电动中大型车―极狐阿尔法S5的官图。新车特点包括独特的前脸设计、熏黑运动风格下包围、大尺寸双色轮圈以及亮眼的柠檬黄刹车卡钳。车身尺寸长宽高分别为4820/1930/1480mm,轴距2900mm。内饰配有悬浮式中控屏和HUD抬头显示,且可能配备触控面板和无线充电。动力方面,新车配备252马力单电机和磷酸铁锂电池,未来可能推出双电机四驱版。
Karma Gyesera首款纯电车型官图曝光,限量2000台,预约火热进行中

Karma Gyesera作为Karma品牌的首款纯电动车型,官图已经发布,外观延续家族风格,预计将在2025年上市,限量2000台,起售价可能超过20万美元。新车尺寸为5077x2004x1331mm,轴距3160mm,动力系统最大输出598马力,采用120kWh电池包,续航预计402km,0-96km/h加速时间4.2秒。此外,新款插电混动Revero将于2024年第三季度生产,旗舰车型Kaveya计划2025年第四季度推出。
保时捷Taycan高性能版震撼预告,纽北圈速新纪录待揭晓

保时捷即将在3月11日发布新款Taycan高性能版,该车曾创下纽北圈速7分07秒55的记录,比Taycan Turbo S快26秒。新车预期将搭载三电机系统,输出功率超1000马力,并采用更激进的空气动力学设计。外观上,新Taycan将配备大尺寸扰流板和升级的前包围,侧面有大刹车盘和卡钳,内饰则预计有赛车桶形座椅。
五菱缤果Plus来袭,续航突破510km,3月6日见分晓

五菱缤果Plus预计将于3月6日上市,新车型提供长达510km的续航里程,车长达到4090mm,轴距为2610mm。外观设计采用圆润的线条与全新样式,特色包括封闭式前格栅、熏黑前大灯组、线型LED日行灯及悬浮式车顶。动力方面,搭载最大功率75kW、最大扭矩180N?m的电机,配备50.6KWh电池包。
标致408新款搭载1.5T发动机,3月18日震撼上市

东风标致宣布将在3月18日上市推出新款标致408,配备1.5T发动机,最大功率173马力,峰值扭矩255牛・米。新车维持原设计,提供三种车身颜色,并具备标致家族特色的外观设计。新款车型的长宽高分别为4750/1820/1488mm,轴距为2730mm。新款标致408的WLTC综合油耗为6.10L/100km。
别克GL8插混版预告曝光,陆尊风格升级引期待

别克即将推出新一代GL8插电混动版,预告片展示了其全新设计风格和前脸贯穿灯带,以及内饰升级,包括带冰箱的可滑动中央扶手和后排小桌板。新车预计将采用1.5T发动机搭配插电混动系统,更多细节将在北京车展揭晓。
阿尔卑斯DOM谍照流出,新能源SUV即将震撼登场

即将于2024年下半年上市的阿尔卑斯新SUV车型DOM曝光路试谍照。该车型预计提供60kWh和90kWh两种电池版本,基于蔚来第三代技术平台NT3.0开发,主打20-30万元新能源汽车市场。新车外观设计运动,拥有类似轿跑SUV的造型和性感尾部。DOM还将搭载蔚来自主研发的新一代电机,更薄的电池包设计为车内空间带来优化。
路虎星脉电动版谍照曝光 或将挑战电动Macan

海外媒体曝光了疑似路虎揽胜星脉电动版的谍照,新车预计会采用倒梯形中网、蚌壳式发动机舱盖,并提供更修长的车身设计,对标保时捷电动版Macan。预计搭载800V技术及四驱系统,可能为7座布局,将重点提升铺装路面操控性能,同时保留路虎品牌强大的涉水和越野能力。动力性能将不输V8车型。更多信息将持续更新。
探秘起亚全新皮卡Tasman 强悍牵引力与多驱动选择

起亚全新皮卡正式命名为Tasman,将采用非承载式车身结构,具备近2吨的有效承载能力和3.5吨的牵引力。该车在设计上与起亚中大型SUV霸锐相似,并将提供4×2和4×4驱动方式,配备后板簧、后桥差速锁和800毫米涉水能力。起亚计划在2024年发布Tasman,该车将与福特Ranger和丰田Hilux皮卡竞争。
本站内容均转载自网络公开渠道,仅用于行业信息免费交流。FT新车网 » 汽车行业每日热点:高合汽车回应FF起诉 全新斯巴鲁WRX开启预订
